中国·best365英国在线体育(股份)有限公司-Official Platform
ENGLISH
|
中文
首页
学院概况
学院简介
领导班子
机构设置
历任领导
院务公开
党建工作
工作动态
党务公开
纪委工作
主题教育
365英国在线体育
本科生教育
研究生教育
思政教育
就业创业
学生风采
工程认证
师资队伍
教师名录
专家人才
人才招聘
科学研究
科研方向
科研平台
科研成果
院级大仪共享平台
实验室安全
校友工作
工作动态
校友风采
学院新闻
首页
>
新闻动态
>
学院新闻
>
正文
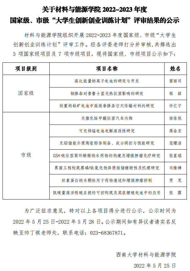
2022-2023年度大学生创新创业训练计划国家级、市级评审结果公示
2022-05-25
来源:
责任编辑:
作者:best365英国在线体育官网材料与能源学院团委学生会
查看:次
返回列表
↑